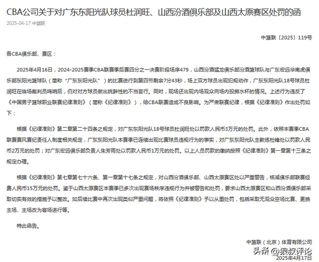
CBA官方深夜,对于广东和山西系列赛开出罚单,杜润旺被罚款3万,杜锋被罚款2万,朱芳雨被罚款1万,山西赛区和山西俱乐部被严重警告,并核减15万经费。

其中,重点是G2比赛当中,比赛进行到第四节剩余7分43秒,场上双方球员出现犯规动作,广东东阳光队18号球员杜润旺在临场裁判员鸣哨后,仍对对方球员做出挑衅性的不当言行。同时,现场还出现内场观众向场内投掷水杯的情况。

鉴于山西太原赛区本赛季已多次出现赛场秩序违规行为并被警告和处罚,要求山西太原赛区和山西汾酒俱乐部采取切实有效的措施予以整改。如后续比赛中再次出现类似严重问题,将依照《纪律准则》予以从重处罚,包括采取无观众空场比赛、更换主场、主场改为客场进行等。
CBA官方这一份罚单也成为不少球迷和媒体热议的焦点,特别是双方球迷不同的立场,这让广东和山西G3的比赛关注度远超其他3场系列赛。

既有为山西男篮打抱不平,认为任骏飞,胡明轩,杜润旺都有违规动作,应给禁赛的处罚。

也有不少认为山西的球迷过于抢戏,短短1个月内连续坑了俱乐部3次,从围堵广厦客场大巴车,再到向场内投掷水杯显然都是违规行为。


球员的层面,常规赛时期,迪亚洛,张宁均是领跑违体犯规的佼佼者之一,任骏飞和杜润旺也是联盟的狠人之一。如今在季后赛与广东相遇,双方各为其主的状态,一些争议的动作和镜头是不可避免,这就是季后赛级别的火拼。


若是剔除比赛场外的因素,这一些罚单和俱乐部层面,到底孰是孰非?

首先是从广东男篮层面,作为季后赛传统强队,虽然随着阿联,周鹏,威姆斯,赵睿,马尚等人离开,球队综合实力处于持续下滑的状态,他们无法与外援媲美山西成为落后的直接原因。杜锋作为全联盟季后赛经验最为丰富的本土教练员,客场作战的困难程度或许早就联想到了,但作为“以下克上”的挑战者,杜锋G2的赛后采访也罕见出现情绪爆发采访,认为在山西客场打比赛,非常困难,特别的困难。


杜润旺的推人导致违体犯规,再到胡明轩被驱离场,实际上都是围绕比赛胜负走势做出的动作,尤其是胡明轩的动作颇有裁判未能第一时间给到合理吹罚导致的“报复”动作,就算是客场被驱,本质上是没有太大问题,只是在被驱的时间段太敏感,这正是广东追赶时间段,胡明轩作为广东男篮最为核心后卫,这让杜锋失去了再次反扑的最强点。

山西男篮虽然过去几个赛季都是季后赛级别的球队,但从杨学增执教的数个赛季都是相对比较边缘,更是连续被广厦淘汰出局。新赛季随着外援规则的调整,迪亚洛,古德温,凯尔,法耶四名外援都是具备独当一面的个人能力,各自撑起一套体系的局势下,这让张宁,原帅获得相对比较多的空位投篮机会,刘传兴,贾明儒等人也扮演重要的角色,山西男篮能在广东的系列赛掌控主动权并不意外。或许正如不少媒体人提到那样,新赛季是外援主导的联赛。

山西一部分球迷仿佛也需要时间去适应和消化,主场文化到赛后的一些倡议动作,某种程度都是需要进一步规范化,与辽宁,广东,新疆,北京这些球队相比,山西的球迷文化过于简单粗暴,一些横幅标语,以及俱乐部现场高呼“不文明语言”,CBA官方连续开出罚单就证明是“处于”坑俱乐部的状态。
至于一些比赛其他方面的声音,某种程度和这一轮系列赛没有太大关系,也不会影响到比赛走势,只是不断去放大广东和山西之间的比赛冲突,CBA官方方面选择只罚款,不禁赛的方式,某种程度已经是比较合理的选择,把比赛胜负的主动权重新交回各自俱乐部。

从过去的广东挑战八一,再到京粤争霸,以及辽粤大战,这些都是涉及到球迷文化冲突的系列赛,但真正上升到俱乐部本身,实际上颇为之少,包括过去几个赛季的辽粤大战,徐杰,赵继伟,胡明轩,郭艾伦,韩德君,任骏飞私底下见面都是“又说又笑”甚至是国家队的队友,刘传兴,贾明儒等人都在广东球队效力过,山西隐藏大佬李春江也在广东效力夺得历史级别的成绩,球迷不要被外界一些带节奏的声音带偏,引导对立情绪绝对是另有目的,竞技体育终究是以实力说话。
杨瀚森又添新队友!开拓者官宣签约韦斯利 15+2阵容冲击季后赛
欢迎来到撕裂之城!开拓者官方宣布:球队已签下韦斯利
马刺送别保罗:谢谢你的领导和影响力,祝你回洛杉矶后一切顺利
入选夏联一阵!Shams:马刺与后卫大卫-琼斯-加西亚签双向合同
Shams:马刺用双向合同签下夏联最佳一阵后卫大卫-琼斯-加西亚
Shams:大卫·琼斯-加西亚已经与马刺达成了一份双向合同
美记:小佩顿在自由球员市场引起雄鹿等多队的兴趣,但他也有可能回归勇士
入选夏联一阵!Shams:马刺双向合同签约大卫-琼斯-加西亚
记者:字母哥计划代表希腊男篮参加8月底开始的欧锦赛
保罗重回快船确定穿3号!比尔主动提出让号码 哈登对CP3评价曝光
某勇士高管:我们仍然欣赏库明加,但不会不计代价牺牲未来留下他
反转来得太突然!辽篮真的已经在和克里斯谈合同,杨鸣是真大度啊